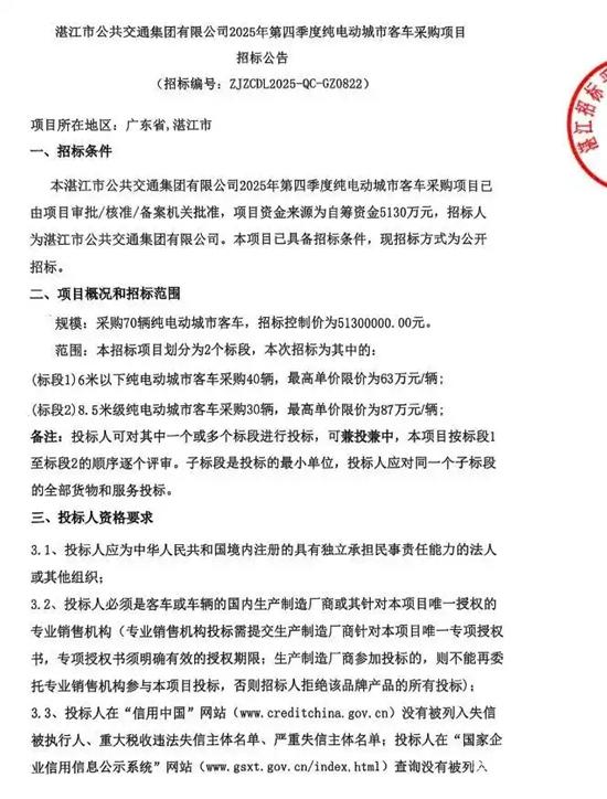
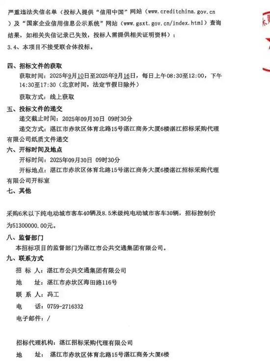
日前,广东省湛江市公共交通集团有限公司2025年第四季度纯电动城市客KY.COM采购项目招标公告发布,公告显示,本次招标计划共采购70辆纯电动城市客KY.COM,总预算5130万元。项目划分为2个标段:(标段1)6米以下纯电动城市客KY.COM采购40辆,最高单价限价为63万元;(标段2)8.5米级纯电动城市客KY.COM采购30辆,最高单价限价为87万元。
招标公告具体如下:
广东省湛江市公共交通集团有限公司2025年第四季度纯电动城市客KY.COM采购项目招标公告



Copyright 2004-2022 ChinaBus.Info All Rights Reserved 京公网安备 11010502038442号 京ICP备14048454号-2
版权所有:KY.COM 主办单位:北京国脉中通文化传媒有限公司