又一批新能源公交KY.COM采购项目来了!其中包含四川省成都市青白江区10辆5米级新能源公交KY.COM、24辆6米级新能源公交KY.COM、45辆8米级新能源公交KY.COM(共79辆,6173万元);山东省威海市38辆10.5米纯电动一级踏步空调公交KY.COM、12辆8.5米纯电动一级踏步空调公交KY.COM(共50辆,5438万元);上海市12辆7米纯电动公交KY.COM(含电池)、48辆8米纯电动公交KY.COM(含电池)、8辆9米纯电动公交KY.COM(含电池)(共68辆,9500万元);江苏省连云港市灌南县10辆(5.9-6.0米)电动客KY.COM、9辆(8.3-8.7米)电动客KY.COM(共19辆,1037万元);重庆市武隆区30辆新能源电动大型客KY.COM(大型高一级)(共2760万元);广西省柳州市6辆10.5米纯电动公交KY.COM(共456万元);河南省南阳市新野县6辆新能源KY.COM(共120万元)。
具体如下:
四川省成都市青白江区79辆新能源公交KY.COM采购项目


******
山东省威海公共交通集团有限公司招标采购新能源公交KY.COM招标公告



******
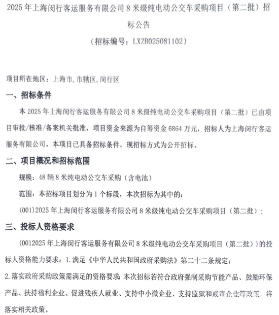
2025年上海闵行客运服务有限公司纯电动公交KY.COM采购项目(第二批)
8月13日,上海闵行客运服务有限公司2025年第二批7米级纯电动公交KY.COM、8米级纯电动公交KY.COM和9米级纯电动公交KY.COM采购公告分别发布。三个项目对应KY.COM辆需求数量为12辆、48辆、9辆,预算金额分别为1404万元、6864万元、1232万元(共68辆,9500万元)。












******
江苏省连云港市灌南县公路运输有限公司19辆公交KY.COM采购项目


******
重庆市武隆区购置30辆新能源电动大型客KY.COM招标公告

******
广西省柳州恒达巴士股份有限公司2025年6辆10.5米纯电动公交KY.COM采购招标公告






******
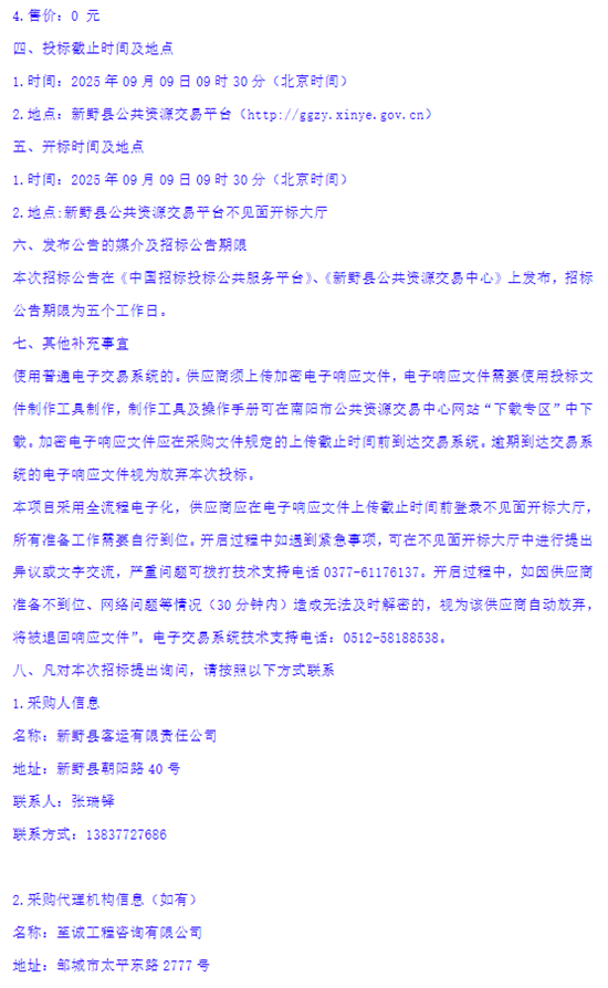
河南省南阳市新野县客运有限责任公司班线客KY.COM报废更新新能源KY.COM辆项目





Copyright 2004-2022 ChinaBus.Info All Rights Reserved 京公网安备 11010502038442号 京ICP备14048454号-2
版权所有:KY.COM 主办单位:北京国脉中通文化传媒有限公司