日前,又一批客KY.COM招标采购公告发布,其中包含广东省湛江市38辆6米以下纯电动城市客KY.COM、20辆8.5米级纯电动城市客KY.COM、10辆9米以下纯电动城市客KY.COM、10辆48座纯电动城市客KY.COM(总预算6154万元),安徽省芜湖市18辆8.5米级低地板纯电动城市客KY.COM、8辆10米级无站立区纯电动城市客KY.COM(总预算2518万元)。
具体如下:
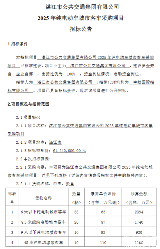
广东省湛江市公共交通集团有限公司2025年纯电动KY.COM城市客KY.COM采购项目





******
安徽省2025年芜湖公交纯电动公交KY.COM采购项目
项目编号:WH21GQ2025HW6780
统一交易标识码:Z10-12340200099502886M-20250702-001456-1
一、项目名称:安徽省2025年芜湖公交纯电动公交KY.COM采购项目
二、招标人:芜湖市公共交通集团有限责任公司
三、招标内容
1、项目内容:本次招标共需招标采购26辆纯电动城市客KY.COM,其中18辆8.5米级低地板纯电动城市客KY.COM,8辆10米级无站立区纯电动城市客KY.COM,具体详见招标文件。
2、项目预算:25180000元(单价限价:8.5米级低地板纯电动城市客KY.COM910000.00元/辆;10米级无站立区纯电动城市客KY.COM1100000.00元/辆)
3、项目资金来源及比例:财政资金,100%。
四、投标人的资格要求
1、投标人资质:无。
2、项目负责人要求:无。
3、不良行为记录:
投标人须符合下列情形之一(不良行为以芜湖市公共资源交易信用管理平台的不良行为披露专栏公开信息为准):
(1)未被市、县市区公共资源交易监管部门记不良行为记录;
(2)曾被市、县市区公共资源交易监管部门记不良行为记录,投标截止日不在披露期内。
4、其他要求:无。
5、本次招标 不接受 联合体投标。联合体投标的,应满足下列要求:/。
五、招标文件的获取
1、获取时间:2025年07月04日09时00分至投标截止时间。
2、获取方式:凡有意参加投标者,请于获取时间内登录芜湖市公共资源交易数智共享系统(以下简称“电子交易系统”)下载招标文件。电子交易系统进入方法:方法1:通过网址http://60.167.105.5:20080/tpbidder/;方法2:通过芜湖市公共资源交易中心网(https://whsggzy.wuhu.gov.cn/),选择“市场主体”-“数智共享系统”。
3、招标文件售价:0元。
六、投标文件的递交和开标时间地点
1、投标文件递交的截止时间(开标时间,下同):2025年07月24日 09时15分。
2、投标文件递交的方法:投标人应在投标截止时间前通过电子交易系统递交电子投标文件。
3、开标时间:同投标截止时间。
4、开标地点:安徽省芜湖市公共资源交易中心开标室(详见开标区电子显示屏)。
七、公告发布媒介
本次招标公告同时在中国招标投标公共服务平台、安徽省公共资源交易监管网、芜湖市公共资源交易中心网上发布。
八、联系方式
1、招标人
名称:芜湖市公共交通集团有限责任公司
地址:安徽省芜湖市鸠江区龙山街道九华北路195号
联系人:张主任
电话:0553-5712360
2、招标代理机构
名称:安徽省永光工程项目管理有限公司
地址:安徽省芜湖市鸠江区柏庄财富广场1号楼2楼
联系人:张佑富
电话:18855367625
3、招标监督管理机构
名称:芜湖市公共资源交易监督管理局
地址:安徽省芜湖市鸠江区瑞祥路88号皖江财富广场A4座9楼
电话:0553-3121659
4、芜湖市公共资源交易中心
电子保函技术支持电话:400-153-8889;
技术咨询电话:0553-3121801,0512-58188516。
九、其他公告内容
1、招标方式:公开招标
2、资格审查方式:资格后审
3、评标办法:综合评估法
4、投标保证金账号:本项目免收投标保证金
5、对招标文件的异议、投诉:投标人或者其他利害关系人对招标文件有异议的,应在投标截止时间10日前通过电子交易系统在线或以书面形式提出。投标人或者其他利害关系人对异议答复不满意,或者招标人、代理机构未在规定时间内作出异议答复的,可以在规定时间内通过电子交易系统在线或以书面形式向招标监督管理机构提出投诉。受理异议、投诉的联系人和联系方式见招标公告第八条。
十、注册事项
1、潜在投标人须登录芜湖电子招投标交易平台查阅招标文件。登录前须持有与芜湖电子招投标交易平台兼容的数字证书,详情参见CA数字证书及电子签章业务办事指南(市中心及分中心)服务指南。
2、潜在投标人如参与投标,应在招标文件获取时间内通过芜湖电子招投标交易平台完成投标信息的填写,并下载招标文件。
Copyright 2004-2022 ChinaBus.Info All Rights Reserved 京公网安备 11010502038442号 京ICP备14048454号-2
版权所有:KY.COM 主办单位:北京国脉中通文化传媒有限公司