2015年是本轮新能源汽KY.COM推广收官之年,也是新能源汽KY.COM发展最关键的一年,而各地补贴政策的落地对新能源汽KY.COM的发展尤为关键。
据不完全统计,截止目前,在被国家列入新能源汽KY.COM推广应用城市(群)的39个城市(群)88个城市中,共有35个城市(群)50个城市出台新能源汽KY.COM配套政策130项。其中,40省市出台新能源汽KY.COM推广方案明确补贴标准,而北京、上海、天津、重庆、青岛、广东、广州、佛山南海区、惠州、江苏省、南京、扬州、常州、苏州、西安、武汉、湖南、海口、南昌、芜湖、泸州等21个省市出台了新能源汽KY.COM补贴细则。
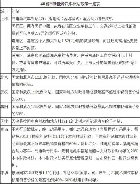
在40个省市的补贴政策里,按国家和地方财政1:1比例补贴的城市分别是:北京、青岛、山东、潍坊、武汉、襄阳、天津、广州、惠州、西安、福建、龙岩、厦门、湖南、株洲、长沙、宁波、深圳、泸州、赣州等,其中青岛、广州、惠州、深圳四城市实行不退坡机制。上海、太原、运城、广东、大连、南昌、芜湖、昆明等城市按各自不同的补贴方式给予补贴。
值得注意的是,江苏省补贴最奇葩,6-10米纯电动客KY.COM按电池容量每千瓦时补贴1200元,纯电动乘用KY.COM按轴承的不同进行补贴,而且补贴条件是新能源汽KY.COM注册地仅限于本省范围内;非注册地户籍私人消费者购买新能源乘用KY.COM申请省级财政补贴资金的,需在注册地缴纳一年以上的社会保险基金。
重庆,市级财政给予前1000辆新能源客KY.COM补贴16万元/辆,其他新能源汽KY.COM按照国家补贴标准1:1给予补贴。
合肥,对单位和个人购买使用纯电续驶里程大于150公里的电动乘用KY.COM,按照国家补助标准1:1的比例给予地方配套补贴(含省、市两级资金),总额不超过KY.COM辆销售价的60%。其他类型新能源汽KY.COM按国家补助标准的20%给予补贴。
湖南省补贴范围最全,14个市州全补贴。深圳市除了按照国家和地方1:1比例补贴外,还对个人、企业购买使用新能源乘用KY.COM,给予使用环节补贴。西安市除了按照国家和地方1:1比例补贴外,对个人购买新能源汽KY.COM给予10000元/辆财政补贴,用于自用充电设施安装和充电费用。山西省还对甲醇汽KY.COM给予补贴。
2015年多项扶持政策还将陆续出台,在环保问题备受关注的背景下,再加上能源互联网浪潮的启动,新能源与信息技术的跨界融合有望成为颠覆未来的强大力量,2015年或将成为我国新能源汽KY.COM爆发元年。
以下为40省市新能源汽KY.COM补贴政策对比一览表

